|  站内搜索:
网站首页 > 环球聚焦 > 深度评析 > 阅读信息
公共资源私有化引质疑:1500万拍得价值2.6亿水库20年经营权
点击:  作者:记者    来源:红色文化网  发布时间:2025-05-16 13:28:46

 

图片来源:网络

 

导语

 

近日,江西第三大水库南城县洪门水库水面承包经营权的拍卖成交,引起了大量的关注和担忧。一家成立仅6天、注册资本1500万元且采用认缴制的公司,以每年1300万元的价格获得面积5.5万余亩的水库水面20年承包经营权,相当于每年每亩的承包费不足250元。此消息一出,网友们提出几大质疑。

 

质疑有四:第一,合同中明确要求中标企业一年内投入1亿元,但该公司既无实缴资金,又无过往业绩,如何证明履约能力?第二,招标文件提到渔旅融合,却未明确生态保护细则,也未设立违约追责机制。此前多地都曾出现过承包方违规养殖导致水质恶化的案例,生态保护的责任谁担?第三,洪门水库若要在20年承包期内收回3.6亿元投入并实现盈利,年均净收益需达1800万元以上,这对新入局者而言堪称严峻考验。收益从何而来,谁承担风险?第四,农业农村局是否有权组织大型水库水面经营权的拍卖?这样的拍卖是不是将公共资源和公共利益变相私有化的举动?

 

网友们之所以有诸多担忧,不只是因为此次交易的过程有可疑之处,更重要的是,它撕开了公共资源交易中合法即合理的遮羞布,触动了大家对公共资产变相私有化趋势的关注。

 

水库不是生意场,而是生命线,更是老一辈劳动者辛辛苦苦建设出来的集体资产,这样的集体资产的经营问题、处理问题、保护问题等,不是以私有产权关系为出发点的法律规定能回应的。

 

一、成立仅6天的企业承包江西第三大水库

 

一场围绕国有自然资源经营权的拍卖,让江西黎河鲢语智慧农业产业有限公司出了名。

 

据极目新闻报道,2025430日,这家注册资本1500万元且采用认缴制、成立仅仅6天的企业,以每年1300万元的价格获得面积5.5万余亩的江西第三大水库南城县洪门水库水面20年承包经营权,相当于每年每亩的承包费不足250元。

 

作为江西省第三大水库,洪门水库始建于1958年,修建时动员全社会各界力量出资出工。它蓄水量达12亿立方米,不仅承担防洪灌溉功能,还是国家级湿地公园,栖息着42种水鸟。洪门水库在当地又被叫做醉仙湖,岛屿众多,风景秀丽,据说有1000多个岛屿,素有赣东千岛湖之称。

 

江西黎河鲢语智慧农业产业有限公司是何方神圣?该公司有2名股东,行业为渔业,许可的项目包括水产养殖等,一般项目包括水产品零售、收购、批发等。该公司注册资本1500万元,相关金额为认缴

 

 

图片来源:网络

 

随后,记者致电南城县农业农村局,一名工作人员证实,确为该公司中标,我们请了第三方拍卖公司组织竞拍,拍卖工作是依法进行的。

 

 

图片来源:网络

 

然而,这一回应很难打消人们对洪门水库萝卜招标的怀疑,有网友戏称就是为了这碟醋才包的这顿饺子

 

二、几大质疑

 

质疑一:要求运营公司投资的一亿元,从哪儿来?

 

合同中明确要求中标企业一年内投入1亿元,用于建设精品酒店、康养民宿、发展渔家乐、体育比赛。可该公司既无实缴资金,又无过往业绩,如何证明履约能力?更耐人寻味的是,公司法人刘宇被曝是南城县另一座水库的安全管理员,普通岗位出身却操盘数亿项目。是否是白手套”?

 

 

质疑二:生态怎么保?

 

洪门湖湿地作为候鸟栖息地,开发边界极其敏感。尽管招标文件提到渔旅融合,却未明确生态保护细则,也未设立违约追责机制。我国在环境保护和建筑方面的规定是极严苛的,没有一个专业团队来专理相关事务,最后肯定是要吃大亏的。此前多地都曾出现过承包方违规养殖导致水质恶化的案例,因此也有不少网友担忧:若企业中途跑路或乱开发,烂摊子谁来收?”

 

 

 

水库不是试验田,二十年不是弹指间,这场生意的天平两端,一边是企业的持续运营能力,一边是全民的自然资源。若企业无力兑现承诺,最终买单的仍是社会;若监管缺位,透支的将是不可再生的生态资本。数字不会说谎,但责任必须厘清,这不仅是商业问题,更是公共资源拍卖要直面的考验。

 

质疑三:洪门水库交易,收益从何而来,谁承担风险?

 

要判断洪门水库这场交易的合理性,不妨用计算器敲几组关键数字。

 

先看显性成本。20年承包权对应的基础费用是1300万元/×20=2.6亿元,叠加必须投入的1亿元旅游开发资金,总成本已达3.6亿元。

 

若按公司法认缴制规则,其1500万元注册资本无需实际到位,但按拍卖公告要求,竞得人需提供旅游项目建设的1亿元投资资金入账凭证和政府验资。这意味着成立仅6天江西黎河鲢语智慧农业产业有限公司,企业前期就需准备少则1.13亿元(按承包金一年一付)、多则3.6亿(承包金一次性付清)真金白银。

 

再看收入端。洪门水库水面经营权涵盖水产养殖和旅游开发两大板块。

 

渔业方面,水库有养殖功能但缺乏公开经营数据,不过其作为江西省第三大水库,渔业产值或有想象空间。旅游开发则需直面现实挑战:虽然洪门湖拥有69.58平方千米水面、1086个岛屿及国家级湿地保护区资质,但当前旅游配套处于起步阶段。竞得方承诺建设的酒店、民宿、水上运动中心等设施,是要从零开始构建旅游产业链。

 

水库原有经营主体洪门水力发电厂年发电量1.2亿千瓦时,按0.25-0.35/千瓦时电价计算,年收入约3000万至4200万元。

 

但江西此次拍卖的标的为洪门水库水面20年期承包经营权,竞买人义务仅包括水产增养殖与洪门湖国家湿地公园旅游开发项目融合。拍卖公告未提及发电设施经营权转让,说明水电业务仍由原国有主体(洪门水力发电厂)独立运营,其收入自然不纳入承包方账目。

 

就此,该公司真正与承包经营权相关的收益,需从渔业捕捞、旅游门票、餐饮住宿等业态中获取。以国内同类水库旅游项目为例,千岛湖年接待游客超900万人次,旅游收入占地方GDP比重超5%,但其开发已历时数十年。洪门水库若要在20年承包期内收回3.6亿元投入并实现盈利,年均净收益需达1800万元以上,这对新入局者而言堪称严峻考验。

 

更深层的矛盾在于,这家成立6天的公司如何化解时间错配风险?旅游项目投资具有长周期特性,而每年1300万元的承包费是刚性支出。即便旅游设施如期建成,按行业惯例,水上运动中心等项目回收成本通常需5-8年,这意味着前五年可能持续处于投入大、产出少状态。更遑论旅游开发存在不确定性。洪门湖虽头顶醉仙湖美名,但当前交通可达性、品牌知名度均需提升,其所在的抚州市2024年旅游产业收入在全省排名靠后。

 

最值得玩味的是资本结构。该公司注册资本1500万元采用认缴制,与3.6亿元的最低投资门槛形成悬殊对比。虽然法律未禁止认缴制企业参与竞拍,但如此高杠杆操作,本质上是用公共资源承包权作为融资筹码。江西这场交易更像是一场资本冒险,其风险最终可能由公共资源的可持续性来买单。

 

算完上面几笔账会发现,新生私营企业以成立不足一周、注册资本1500万元采用认缴制的底子,撬动江西第三大水库数亿规模的自然资源经营权,公众质疑的不是法律程序,而是蛇吞象模式背后隐藏的种种问题。

 

质疑四:农业农村局是否有权组织大型水库水面经营权的拍卖?这样的拍卖是不是将公共资源和公共利益变相私有化的举动?

 

 

洪门水库具有非常高的人文、历史、生态、环境、水利、农业、安全等诸多方面的公共资源和公共利益属性,并非只是水产水面经营,而且过去隶属水利部门管辖,如何变成业主属于农业农村部门?农业农村部门不属于国资委性质,怎能充当业主主体?

 

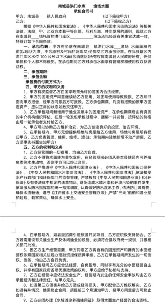
打开南城县政府网站,在题为南城县境内洪门水库水面20年期承包经营权拍卖公告的网页上附有《江西省博达拍卖有限公司拍卖资料》,在第8项《南城县洪门水库水面承包合同(样本)》的行文中,其甲方又变成了南城县某镇人民政府,那么南城县洪门水库及其水面的所有权主体也即业主究竟是谁?是一个名字空缺着的镇政府,还是农业农村部门?经营权拍卖时业主又变成南城县农业农村局,甚至拍卖过程中不明确标出,只列电话号码,也未公布所有权证书,拍卖委托书。其他竞拍者的信息也缺失。

 

在以往被查处的案件中,水库、学校、医院、交通道路,这些政府投资的公共基建项目屡屡成了唐僧肉。招投标相关方、招标代理机构、评标委员会及监管部门,原本应该相互制衡相关监督,然而却沆瀣一气,相互勾结,明招暗定先建后招靠标吃标,国家项目成了他们私相授受、设租寻租的道具。这样的前车之鉴还少么?

 

就算再退一步说,整个拍卖过程都非常合法,水库是老一辈人自带粮食,没有工资工分的情形下用肩挑土,用手推车,用绳拉石一点一点堆围起来的,土地国家没有出资征收是集体财产,任何人任何单位出卖出让水库及相关资源,都免不了侵吞集体财产的嫌疑。水库河流这种属于国家属于全民所有的公共资产能承包给私人吗?或许有人会说,承包出去的是水面的经营权,那么水库和水面是可以简单分割开的么?没有了水面的水库还是水利设施么?洪门水库水面经营权涵盖水产养殖和旅游开发两大板块。但是这样界定出来的水面经营范围如果造成了污染,对水库设施或当地居民造成了其他不可逆损害,哪个所谓业主或承包公司能够承担这样的公共责任?是连名字都搞不清楚的南城县某镇政府,还是南城县农业农村局?这两方是合法合理的集体经济代言人吗?江西黎河鲢语智慧农业产业有限公司每年须缴纳的1300万承包金,又将走入哪个账户?如何被使用才能体现其作为集体收益的公共性?

 

水库不是生意场,而是生命线,更是老一辈劳动者辛辛苦苦建设出来的集体资产,这样的集体资产的经营问题、处理问题、保护问题等,不是以私有产权关系为出发点的法律规定能回应的。

 

参考资料:

1. 观察者网. 公司成立6天拍下江西第三大水库经营权,1500万撬动2.6亿. 202557
https://user.guancha.cn/main/content?id=1436282.

2. “四环青年微信公众号. 成立6天拍得水库20年经营权,这家新公司太让人好奇. 202557

https://mp.weixin.qq.com/s/StMmUP8BZgJmGNlOjkl3hA.

3. “评论员毕舸微信公众号. 成立仅6天的企业承包江西第三大水库 我翻了翻它的底牌. 202557

https://mp.weixin.qq.com/s/MJl3lEeMLTFc0ulB_OIefQ

4. 知乎作者青青子衿”. 一家成立6天的公司,成功拍下江西第三大水库,评论区吵翻天!. 202557

https://zhuanlan.zhihu.com/p/1903506060179928810?share_code=ee7nFNBHMXzq&utm_psn=1903569505180968246.

5. 网易/大风文字.开始收灌溉费了吗?公司成立6天拍下水库经营,1500万撬动2.6亿 .202557

https://www.163.com/dy/article/JUUM6HA8055219Q6.html

6.南城县境内洪门水库水面20年期承包经营权拍卖公告. 江西省博达拍卖有限公司拍卖资料--8、南城县洪门水库水面承包合同(样本). 2025422

http://ztb.jxfz.gov.cn/nc/jyxx/001004/001004001/001004001002/20250422/0f613792-a719-4c70-b41b-6711f3d6e02d.html

 

(来源:食物天地人)

责任编辑:向太阳
特别申明:

1、本文只代表作者个人观点,不代表本站观点,仅供大家学习参考;

2、本站属于非营利性网站,如涉及版权和名誉问题,请及时与本站联系,我们将及时做相应处理;

3、欢迎各位网友光临阅览,文明上网,依法守规,IP可查。

昆仑专题

高端精神

国策建言

热点排行
  • 一周
  • 一月
  • 半年
  • 建言点赞
  • 一周
  • 一月
  • 半年
  • 友情链接
  • 人民网
  • 央视网
  • 新华网
  • 求是
  • 中国军网
  • 中国经济网
  • 中国社会科学网
  • 中国科技网
  • 中国共产党历史和文献网
  • 红色文化网
  • 观察者网
  • 参考消息
  • 环球网
  • 毛泽东思想旗帜网
  • 红旗文稿
  • 红歌会
  • 红旗网
  • 乌有之乡
  • 橘子洲头
  • 四月网
  • 新法家
  • 中红网
  • 激流网
  • 宣讲家网
  • 中共党史网
  • 国史网
  • 全国党建网
  • 中国集体经济网
  • 中国延安精神研究会
  • 西北革命历史网
  • 善之渊
  • 俄罗斯卫星通讯社
  • 赵晓鲁律师事务所
  • 烽火HOME
  • 备案/许可证编号:京ICP备15015626号-1 昆仑策研究院 版权所有 举报邮箱:[email protected]