|  站内搜索:
继续科普:中央红军长征的“出发地”、“集结出发地”和“突围前进阵地”
点击:  作者:成都双爷    来源:双石茶社微信号  发布时间:2024-07-05 15:55:13

 

中央红军长征的“出发地”、“集结出发地”和“突围前进阵地”

 

双爷依据中革军委的电令及实地踏勘结果,盘点账单如下:

 

一、出发地:各军团在中革军委转移集结命令下达之日(1934107日)的所在位置,计有:

 

㈠中共中央、中革军委所在地:红都瑞金

㈡红一军团主力所在地:兴国

㈢红五军团、红八军团所在地:兴国

㈣红三军团、红一军团十五师所在地:石城

㈤红九军团:长汀

 

二、集结出发地:中革军委指定的集结地域:于都河以北,共11个渡口。

 

于都境域内:10个(从西至东:中埠、石尾、鲤鱼嘴、孟口、于都西门、南门、东门、长口、山峰坝、花桥诸渡口)

 

会昌境域内:1个(珠兰埠渡口)。

 

有人对于都的集结出发地的名份和地位提出置疑。这个这个,这个不能凭想象和揣测,要拿历史文献作依据哈。双爷拿的是中革军委1934107日及之后的转移集结命令说话,请问有问题么?

 

实地踏勘确认的于都河各渡口(铁锚标记处)

 

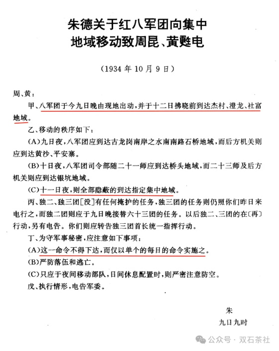
中革军委对各部下达的转移集结命令

 

 

 

 

 

三、《中国工农红军第一方面军史》史是这样陈述的:

 

1010日晚,中央红军开始实行战略转移。中共中央、中革军委率领第1、第2野战纵队,分别由瑞金县的田心、梅坑地区出发,向集结地域开进

 

1016日,中央红军各部队在零都河以北地区集结完毕。17,按照中革军委颁布的《野战军渡河计划》,分别从雩都、花桥、潭头圩(龙石咀)、赣公庙.大坪心(龙山门)、峡山圩(孟口)等10个渡口南渡零都河(即贡水)[1],向突围前进阵地开进。1920,中央红军主力先后到达国民党南路军阵地前的仁风圩(街)、双芫(园)、牛岭、长洛、桂林江等地区,完成了突围准备。

 

注释:

 

 [1]断后的红五军团最后渡过于都河,时间是19341020日。

——《中国工农红军第一方面军史》第496页,解放军出版社199310月第1版。

 

这里说明了“突围前进阵地”,即信丰河(桃江)东岸。

 

过于都河,没有打仗。过信丰河,打了仗滴——即突破第一道封锁线,这是中央红军突围行动第一仗——也是长征开始的第一仗。

 

缕清中央红军长征出发地,是一笔很重要的账,要考虑方方面面,不能拍脑袋下定义。定义的逻辑一定要周延、完备、严谨,否则牵一发而动全身,太容易引发一地鸡毛无休无止的争议——又与相关地方的利益名誉之争联系在一起,带来的只有混乱和歧义,把正剧变成了闹剧。所以且得小心留神儿,根据档案文献资料进行全面研判。说白了,就是不能割断历史,在历史和现实间取得最大公约数。

 

比如,毛泽东同志在中央红军长征结束后的1935115日,在陕西甘泉县的象鼻子为长征作总结的时候说:

 

江西瑞金算起,我们走了一年多时间。我们每人开动两只脚,走了两万五千里。这是从来未有过的真正的长征。我们红军的人数比以前是少了一些,但是留下来的是中国革命的精华,都是经过严峻锻炼与考验的。留下来的同志不仅要以一当十,而且要以一当百、当千。今后,我们要和陕北红军、陕北人民团结一致,要作团结的模范,共同完成中国革命的伟大使命,开创中国革命新局面。

——《毛泽东年谱·第1卷》第483页,中央文献出版社202312月第1版。

 

19351227日,毛泽东同志在瓦窑堡会议上作了《论反对日本帝国主义的策略》报告。

 

报告中,他再一次阐明了中央红军长征的意义:

 

我们说,长征是历史纪录上的第一次,长征是宣言书,长征是宣传队,长征是播种机。自从盘古开天地,三皇五帝到于今,历史上曾经有过我们这样的长征吗?十二个月光阴中间,天上每日几十架飞机侦察轰炸,地下几十万大军围追堵截,路上遇着了说不尽的艰难险阻,我们却开动了每人的两只脚,长驱二万余里,纵横十一个省。请问历史上曾有过我们这样的长征吗?没有,从来没有的。长征又是宣言书。它向全世界宣告,红军是英雄好汉,帝国主义者和他们的走狗蒋介石等辈则是完全无用的。长征宣告了帝国主义和蒋介石围追堵截的破产。长征又是宣传队。它向十一个省内大约两万万人民宣布,只有红军的道路,才是解放他们的道路。不因此一举,那么广大的民众怎会如此迅速地知道世界上还有红军这样一篇大道理呢?长征又是播种机。它散布了许多种子在十一个省内,发芽、长叶、开花、结果,将来是会有收获的。总而言之,长征是以我们胜利、敌人失败的结果而告结束。谁使长征胜利的呢?是共产党。没有共产党,这样的长征是不可能设想的。中国共产党,它的领导机关,它的干部,它的党员,是不怕任何艰难困苦的。谁怀疑我们领导革命战争的能力,谁就会陷进机会主义的泥坑里去。长征一完结,新局面就开始。直罗镇一仗,中央红军同西北红军兄弟般的团结,粉碎了卖国贼蒋介石向着陕甘边区的“围剿”,给党中央把全国革命大本营放在西北的任务,举行了一个奠基礼。

——《论反对日本帝国主义的策略》,《毛泽东选集·第1卷》第149~第150页,人民出版社19774月第1版。

 

现如今,早就过了“一句顶一万句”的时代。但作为亲历者、当事人、长征主要领导者毛泽东同志的话,还是有着重要参照意义的,也是产生了重大影响的。所以必须认真面对。

 

这两段话里,毛泽东同志提供了两个重要信息:

 

一、中央红军的长征是从瑞金出发的

 

二、中央红军的长征“纵横十一个省”,这里的十一个省是指当时的省治,即:闽、赣、粤、湘、桂、黔、滇、川、康、甘、陕。换算作当今的省治,为十二个:闽、赣、粤、湘、桂、黔、滇、川、渝、甘、宁、陕。

 

这十一个省(今十二省)中,包括了闽——福建,这是红九军团的长征出发地。这个历史的地位,是不能一刀切断的。既或是现实的考量,也得与历史的考量能够互洽。

 

不说“一句顶一万句”,顾及历史的传承,也还是很有必要的。毛泽东同志话也不是不可修正修订和补充的。比如毛泽东同志说的“从瑞金出发”,可以补充为“从瑞金及其附近的闽赣县域出发”,也不违和,历史和现实可以基本实现无缝对接。而且,长征经历的“十一省的艰险与山河”不会因为于都河被划作“出发线”而少了一个。

 

同理,对于《中国工农红军第一方面军史》中以19341010日为长征起点的陈述,也不是不可以商榷和修订,使其逻辑更周延、更严谨,更有“最大公约数”的意义和作用。

 

作者:成都双爷;来源: 双石茶社微信号

责任编辑:向太阳
特别申明:

1、本文只代表作者个人观点,不代表本站观点,仅供大家学习参考;

2、本站属于非营利性网站,如涉及版权和名誉问题,请及时与本站联系,我们将及时做相应处理;

3、欢迎各位网友光临阅览,文明上网,依法守规,IP可查。

昆仑专题

高端精神

国策建言

热点排行
  • 一周
  • 一月
  • 半年
  • 建言点赞
  • 一周
  • 一月
  • 半年
  • 友情链接
  • 人民网
  • 央视网
  • 新华网
  • 求是
  • 中国军网
  • 中国经济网
  • 中国社会科学网
  • 中国科技网
  • 中国共产党历史和文献网
  • 红色文化网
  • 观察者网
  • 参考消息
  • 环球网
  • 毛泽东思想旗帜网
  • 红旗文稿
  • 红歌会
  • 红旗网
  • 乌有之乡
  • 橘子洲头
  • 四月网
  • 新法家
  • 中红网
  • 激流网
  • 宣讲家网
  • 中共党史网
  • 国史网
  • 全国党建网
  • 中国集体经济网
  • 中国延安精神研究会
  • 西北革命历史网
  • 善之渊
  • 俄罗斯卫星通讯社
  • 赵晓鲁律师事务所
  • 烽火HOME
  • 备案/许可证编号:京ICP备15015626号-1 昆仑策研究院 版权所有 举报邮箱:[email protected]