不知道大家,尤其是70后、80后们,有没有觉得现在吃的猪肉和小时候吃的味道很不一样。
小时候吃的那种猪肉,更加细嫩,也更多汁,哪怕是狼吞虎咽,下肚后,嘴里还有余香。
其实,原因也很简单:就是现在,你吃的猪其实是“洋猪”,已经不是小时候那种中国“土猪”了。
灭绝,就不用解释了。
这是不是出乎很多人的意料?
现在,说到猪,大家脑子里首先想到的是什么样的形象?
但一二十年前有农村生活经验,或者认真看过历史课本的人,还可能是下面这样。
实际上,在外观上看,最明显的就是中国土猪是黑毛(严格来说也不全是),一般也说是“黑毛猪”。
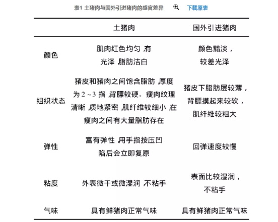
资料来源:余群莲等著《土猪和国外引进猪肉质性状差异》,《肉类工业》 2014年第9期
根据考古发掘,一般认为,中国人养猪的历史有9000年,在新石器时期就开始了,也是世界上最早养猪的国家。
中国土猪为什么被洋猪取代了呢?
根据数据,2019年,中国生猪产量是4.4亿头,美国只有1.4亿头,欧盟十几个国家也不过2.65亿头。
这恰恰是问题的关键。
主要猪肉进口国占比
资料来源:张凤鸣等著《当前我国土猪养殖发展的瓶颈及对策》,《猪业经济》2019年第8期
实际上,养猪也暗含着近代中国国运的沉浮。
而实际上,直到近二三十年,对于大部分国人来说,吃上一顿肉才成为一件普普通通的事情。